Table of Contents
Overview
I’m a senior advisor on transformation with a diverse portfolio of exerptises.
I’m also a design practitioner, author, and public speaker.
Over the years, I have developed expertise across seven distinct skill areas, culminating in the unique ability to identify patterns and opportunities that span multiple business domains and industry sectors. This diverse background has led me to work on several standout projects that showcase my cross-functional capabilities.
For details on my career and experience, please refer to my CV. To know more about me, visit the About Me page.
My Skill Sets

My Skill Sets
Strategic and Organizational Skills
- Organizational transformation
- Business strategy
- Operational and service improvement
- Process optimization
- Program modernization
- Enterprise architecture
- Change management
- Workshop design and facilitation
- Stakeholder engagement
- Community building
- Framework development
Design Skills
- Design leadership and creative direction
- Design research and synthesis
- Information architecture
- Service and product design
- User experience (UX) design
- Interaction design
- User interface (UI) design
- Graphic design
- Design standard development
- Accessibility and inclusive design
Product and Digital Skills
- Digital transformation
- Product management
- AI adoption and implementation
- Agile development
- Software architecture
Data and Analytics Skills
- Data analytics
- Data visualization
- Business intelligence (BI)
Creative Skills
- Creative direction
- Branding and storytelling
- Marketing strategy
- Copywriting
- Content curation
Communication Skills
- Public speaking
- Writing
- Communication strategy
- Cross-cultural communication
Coaching Skills
Coaching colleagues, teams, and organizations
Project Highlights

Project Highlights
Here are several public service projects and initiatives I’ve done in recent years. For more information, please refer to my CV.
ATIP Unit Modernization
2023–2024
Overview
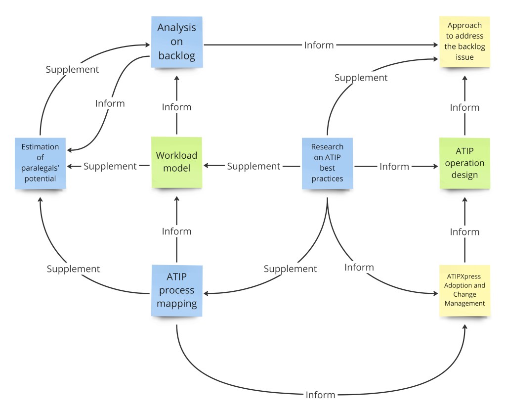
The ATIP (Access to Information and Privacy) modernization project prepared the client organization for implementing a new case management system, while optimizing existing processes and strengthening stakeholder collaboration. This comprehensive initiative addressed critical modernization needs through structured stakeholder engagement, process improvement, and strategic planning to ensure successful organizational transformation.
Contributions
- Research and Stakeholder Engagement. I conducted extensive stakeholder and client interviews to uncover service improvement opportunities and understand operational challenges. This research informed all subsequent workshop activities and ensured alignment with organizational needs.
- Workshop Design and Facilitation. I designed and led eight transformative workshops addressing process effectiveness, efficiency, client interactions, team building, and onboarding. These collaborative sessions fostered shared understanding and identified optimization opportunities across the organization.
- Problem Framing and Solution Planning. I designed and led structured problem framing workshops to help clearly define business challenges, followed by solution planning sessions that developed concrete action plans. Interactive exercises verified assumptions and built stakeholder consensus around problem definitions and viable solutions.
- Process Optimization. I designed and led two strategic process optimization workshops focused on identifying innovative processes for the new case management system. These sessions emphasized collaboration and best practices to streamline operations and enhance service delivery efficiency.
- Strategic Development. I co-developed comprehensive ATIP process service blueprints supporting the new system implementation and provided ongoing strategic advice on modernization planning to ensure project alignment with organizational objectives.
Outcomes and Achievements
The project exemplified a structured and collaborative approach tailored to client needs, delivering measurable improvements in organizational readiness, process efficiency, and stakeholder alignment:
- Enhanced Organizational Readiness. I created shared understanding among stakeholders, revealing critical focus areas and optimization opportunities. Participants achieved clearer problem articulation, leading to more focused solution discussions and improved problem-solving capabilities.
- Strengthened Change Management. I built stakeholder buy-in and reduced implementation resistance through collaborative workshops, positioning the organization for successful transition to modernized operations with stronger change management capabilities.
- Actionable Strategic Results. I delivered concrete action plans tailored to identified challenges, optimized process frameworks aligned with the new system, and comprehensive service blueprints that provided essential implementation guidance for the modernization project.
Gallery









AI Awareness and Culture Initiative
2023–2025
Overview
The AI Awareness and Culture Initiative was a 15-month organizational development project designed to enhance AI understanding and adoption across the department. The initiative included two series of AI Learning Club events, the launch of a dedicated AI Hub website, and a systematic research approach to assess learning needs and measure impact. The project focused on empowering participants with practical AI knowledge and tools for workplace application.
Contributions
I led the planning and execution of this initiative across three key areas:
- Research and Needs Assessment. I co-designed a department-wide survey and conducted analysis on the results to evaluate current AI understanding and learning needs, ensuring data-driven programming that directly addressed participant requirements.
- Event Planning and Delivery. I co-organized and facilitated two complete series of AI Learning Club events, coordinating logistics, content development, and delivery of foundational and practical AI knowledge.
- Continuous Improvement. I implemented systematic post-session survey collection and analysis to inform real-time improvements throughout the 15-month timeline.
Outcomes and Achievements
The initiative successfully enhanced organizational AI literacy and established a culture of continuous learning on emerging technologies. The department-wide survey provided baseline data that directly informed targeted learning experiences, ensuring high participant engagement. Both AI Learning Club series were completed successfully, with post-session analysis showing continuous improvement in satisfaction and learning outcomes over 15 months.
The project created a replicable framework for organizational learning initiatives and significantly enhanced the department’s AI awareness and adoption capabilities.
Gallery





AI Tools Client Feedback Strategy and Analysis
2025
Overview
This project involved developing and implementing a comprehensive client feedback strategy for AI tools in collaboration with the product team. I created a systematic approach to collecting, monitoring, and analyzing user feedback to drive continuous product improvements and enhance user experience.
Contributions
I co-led the development and implementation of the client feedback strategy, working with cross-functional teams to integrate it into existing processes. Key contributions included:
- Strategy Development. I designed a systematic feedback collection framework capturing quantitative metrics and qualitative insights from client interactions.
- Data Analysis and Monitoring. I established ongoing monitoring processes to track feedback patterns and user satisfaction trends.
- Reporting. I created regular reporting routine that translated feedback data into actionable insights for the product team.
- Collaboration. I worked directly with the product team to integrate feedback insights into the development lifecycle.
Outcomes and Achievements
The feedback strategy delivered significant value to both product development and user experience:
- Enhanced Product Development. I established a direct feedback loop enabling data-driven decisions based on real client needs.
- Improved User Experience. Systematic feedback analysis provided clear direction for enhancing AI tool effectiveness.
- Proactive Issue Resolution. Ongoing monitoring enabled early identification of user pain points and emerging trends.
- Strategic Alignment. I ensured AI tool development remained aligned with evolving client expectations.
Gallery


Planners Summit
2023
Overview
The Planners Summit was a strategic alignment initiative designed to enhance collaboration among departmental plan and strategy owners. Through a series of structured workshops, the project aimed to identify alignment opportunities, break down silos, and foster shared understanding of organizational challenges. The initiative focused on systematic problem identification, creative solution development, and actionable planning to improve cross-departmental coordination.
Contributions
I designed and facilitated comprehensive workshops using multiple structured methodologies:
- Problem Framing. I implemented structured approaches to help clients clearly define business challenges through tailored workshops with interactive exercises that verified assumptions and built stakeholder consensus.
- Idea Generation. I conducted creative workshops with brainstorming sessions and collaborative exercises to generate innovative solutions for identified business challenges.
- Solution Planning. I facilitated focused workshops that guided participants through collaborative development of actionable strategies, ensuring all perspectives were considered.
- Stakeholder Mapping. I designed activities to identify and visualize stakeholder relationships, interests, and influences to enhance project alignment and communication.
- Action Mapping. I implemented visual approaches to align organizational goals with measurable outcomes, helping clients define clear objectives and necessary steps for achievement.
Outcomes and Achievements
The initiative delivered significant results across multiple areas:
- Clearer Problem Definition. Clients reported improved articulation of challenges, leading to more focused solution discussions and enhanced problem-solving capabilities.
- Increased Innovation. Idea generation workshops produced significant increases in creative output and participant engagement, resulting in several promising concepts.
- Concrete Action Plans. Solution planning sessions generated multiple tailored action plans that provided clear pathways for addressing specific business needs.
- Enhanced Stakeholder Understanding. Mapping activities provided valuable insights that informed engagement strategies and ensured alignment with project goals.
- Strategic Alignment. The overall project successfully identified key alignment opportunities and created a foundation for improved cross-departmental collaboration.
Gallery


Digital Culture and Digital Skills Initiative
2022–2024
Overview
- This initiative focused on automation and AI technologies through interactive event series.
- Community channels provided ongoing bite-sized learning opportunities.
- Designed to enhance digital culture and keep participants current with evolving technology.
Contributions
- Delivered two complete event series with interactive sessions and showcases.
- Developed and curated community channels with consistent learning content.
- Implemented comprehensive feedback strategy including monthly surveys, annual surveys, and qualitative interviews.
- Translated complex automation and AI concepts into accessible, practical knowledge.
Outcomes and Achievements
- Successfully established foundation for digital skills development within the participant community.
- Created a sustainable learning ecosystem extending beyond formal events.
- Generated valuable insights through systematic feedback collection for continuous improvement.
- Equipped participants with practical knowledge for leveraging automation and AI tools.
Gallery






Design Thinking Playbook and Service Design Framework
2019–2022
Overview
As a Service Design practitioner, I established human-centred design and service design as a core capability across a large government department. I provided expert coaching on service design and UX methodologies, led advocacy initiatives, and facilitated design workshops while participating directly in major digital transformation projects. My role combined strategic framework development with hands-on implementation to embed user-focused approaches throughout organizational service delivery.
Contributions
- Service Design Framework. I co-developed a comprehensive departmental framework implementing government policy on service and digital transformation. This standardized toolkit provided teams with consistent processes, templates, and guidance for applying human-centred and client-centric design approaches while ensuring regulatory compliance.
- “How We Work” Playbook. I co-created an innovation playbook that democratized the design thinking process and methodology across the organization. This practical resource translated complex methodologies into accessible guidance, enabling teams at all levels to apply design thinking to their work regardless of prior experience.
- Capacity Building. I co-established systematic coaching and mentoring programs that developed internal service design expertise, in the form of centre of expertise, community of expertise, as well as surge project team. I created experiential learning paths focused on real project applications, building sustainable design capabilities beyond my direct involvement.
- Cultural Transformation. I led strategic communication initiatives that positioned service design as essential to organizational success, using compelling case studies and demonstrations to drive adoption and shift culture toward user-centred thinking.
Outcomes and Achievements
- Organizational Impact. Successfully embedded service design as a recognized discipline with proper framework adoption across the organization. Achieved measurable cultural shift toward user-centred approaches, evidenced by increased design resource allocation and cross-functional collaboration.
- Capability Development. Built network of practitioners through community of expertise, leading to improvements in team confidence and competence in service design methodologies.
- Project Success. Direct participation in digital transformation projects resulted in improved user satisfaction and more efficient service delivery. Created lasting change through sustainable frameworks and practices that continue guiding organizational design work.
- Knowledge Transfer. Developed enduring resources including frameworks, playbooks, and training materials that support ongoing transformation initiatives and maintain design thinking integration across the organization.
Gallery















DISCLAIMER: The text content on this page was initially generated using artificial intelligence and subsequently refined and edited by the author. Visit RAID for more information.